入口頁
首頁
聯絡我們
全文檢索
80周年校慶
網路報修
學生假單
G-mail
點名‧學生請假‧場地預約
圖書典藏
體育班
舞蹈班
微課程
最新消息
最新消息
現在位置:
首頁
/
最新消息
2025/09/22
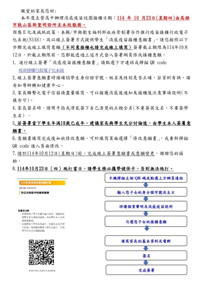
本校114.10.23施打流感疫苗相關訊息
單位處室:學務處
消息類別:校內資訊,家長資訊專區
附加檔案:
(左營高中)流感意願書操作說明1.pdf
(189.67 KB)
相關連結:
相關連結:
相關連結:
回上一頁
關於左中
About TYHS
左中歷史
左中的願景
左中校歌
位置與交通
校舍教室位置圖
歷任校長,主任,會長
歷任組長,資秘,承辦人
歷任科主席
募捐資訊
募捐資訊
Raise Funds
最新消息
Notice
榮譽榜
Honor
招生博覽會
Entranceexpo
新生專區公告
新生報到專區
學校簡介
學校願景
左營高中課程計畫
學生進路
社團特色
升學資訊
交通資訊
聯絡我們
左中新聞
多元選修專區
新課綱銜接教材
行政團隊
Administrative Team
校長室
秘書室
教務處
學務處
總務處
輔導室
教官室
圖書館
會計室
人事室
進修部
家長會
校友會
性別平等教育委員會
資訊教育推動小組
教學團隊
Teacher Team
國文科
英文科
數學科
自然科
社會科
藝能科
進修部
數位學園
TYHS E-learning
文藻外語大學贊助電子書
翰林雲端學院
Google Classroom
多元選修專區
華藝中文電子書
華藝線上圖書館(期刊)
教學計畫
教師教學檔案
ClassroomGo
Office 365
MyET 線上口說英語
快刀AI先生文章辨識系統
網路服務
Information
校務行政系統 (學籍、成績查詢)
多功能智慧校園平台 (出缺勤系統)
學生證 掛失補發系統
繁星&個申 評估系統 (政高)
彈性學習平台 (政高)
學生Google帳號重設密碼申請
OpenID 服務網
高雄市政府iKPD人事服務網
WebITR 機關內部人事服務系統
人事服務網
地方教育發展基金會會計資訊系統
左中無線網路
G-Mail
活動場地預約
報修系統
網路相簿(限校內網域)
校內NAS磁碟空間(限校內網域)
營養午餐食材登錄平台
左中教育儲蓄戶
健康促進學校
左營高中校外賃居網
高雄市教育局雲端單一簽入服務
TANet 網路品質量測系統
家長資訊專區
Parents
營養午餐專區
Lunch
交通安全專區
Traffic Safety
左營區空氣品質
Air Quality
其他外部連結
Links
教育部
高雄市教育局
高雄市教育局 網路電話服務平台
高雄市資訊服務入口網站
高雄市OpenID服務網
全國教師在職進修資訊網
教師專業發展整合平台
全國高中學生事務資訊暨活動網站
圓夢助學網
教育部防制校園霸凌專區
教育儲蓄戶
社會安全網 - 關懷e起來
大考入學考試中心
大學協助高中優質精進計畫
公銀公保服務網
國軍人才招募中心
165全民防騙
國教院愛學網
台灣教育研究資訊網
交通部交通安全教育入口網
高雄市政府教育局交通安全教育網
新住民數位資訊網
戶外教育資源平臺
教育部賃居資訊服務網
財團法人崔媽媽基金會
防制藥物濫用資源網
因材網
聯絡我們
Contact US
Tweet